文氏桥电路利用了一个放大器电路与一个RC选频电路,无需外部输入(运放工作输入除外),利用电路中的微小噪声进行不断的放大与选频,实现输出正弦波的效果。
RC选频电路

即图中的下班β(s)部分,该部分电路由两个电容两个电阻分别串并联构成。
阻抗
在这里需要引入一个概念,阻抗;在现在的电路分析之中,我们一般使用阻抗来描述性电子元件对于电路电流的影响效果。不同于高中,电子元件的阻抗表达式为Z=R+jX,其中R为实部,值依旧为电阻值,用于描述对于电流的消耗,而jX作为虚部,代表该电子元件对于电路电流的相位改变效果。其中j为虚数单位,代表“电流滞后电压90°”
- 容抗 XC=1/2πfC(频率越高,容抗越小)
- 感抗 XL=2πfL (频率越高,感抗越大)

(其中对于RC选频电路的公式推导感谢ysy学长的大力支持味大无需多盐TAT)
由推导过程易知:RC选频电路只有在频率w=1/RC时,此时RC选频电路的增益才没有虚部,即电流相位与放大器电路的相同,此时增益为1/3(Vout/V+),那么同时可知,放大器电路的增益被设置为3时,该电路的输出可以稳定。而此时的选定频率就为1/RC。
改进思路
前面有提到,当RC选频电路的增益能够做到与放大器电路的增益乘积为1时,即能够做到输出波的稳定,既不衰减也不过限失真,但是又因为文氏桥的信号来源是来自于电路自身的微小噪声,因此若在一开始电路状态就为上述所说,那么输出的正弦波就会因为振幅过小而无法被观测,因此理论上需要放大器电路的增益略微大于3,但是这样又会导致上文所说的超限失真,因此需要再引进一个解决方案:电路转换与钳位电路。
(感谢王雨洋学长的帮助与建议TvT)
钳位电路
钳位电路,顾名思义就是将电压钳制于一个范围的电路,构成仅需要两个二极管,利用二极管的导通压降来实现钳制电压,稳定振幅的作用。

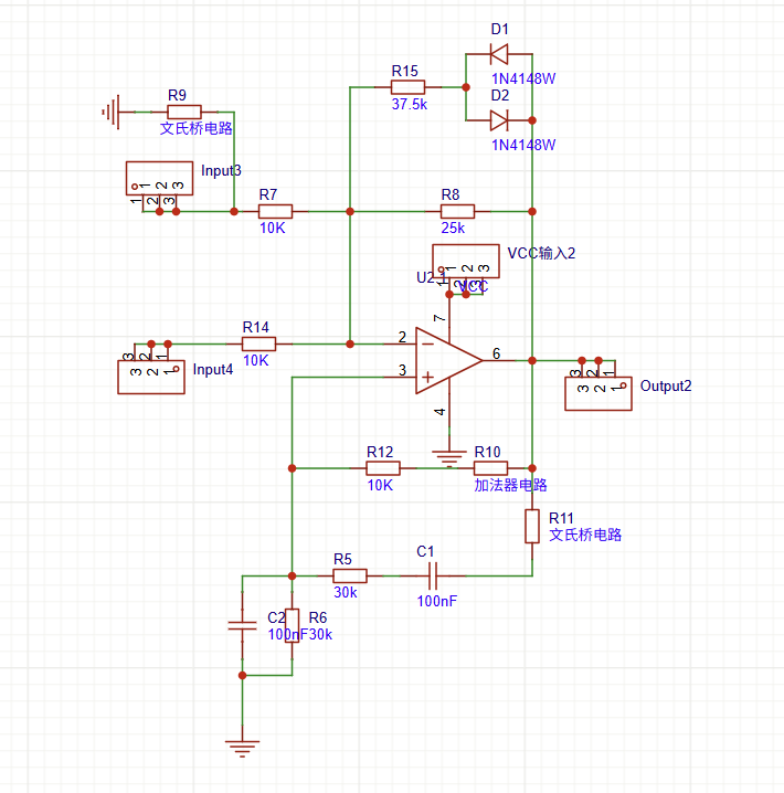
(图为我自己画的文氏桥与反相加法器复用电路,数值还没调整仅做示意TAT)
即图中的D1与D2所组成的电路,图中型号1N4148W二极管的导通电压为0.7V左右,那么在刚开始起震时,电压的变化小于0.7V,那么此时二极管回路没有被接通,此时放大器增益大于3,而在之后振幅变化加剧时,变化超过0.7V,二极管开始导通,并且使R15并联入电路,使放大器的增益略小于3,使得正弦波得振幅能够稳定不失真。
另记:如何调整输出波形的数值
- 输出振幅A=Vd*(R8+R15)/R8
- 输出波的频率=1/RC
multisim模拟示例(未调整数值):
